时光匆匆,“江西卫惠保” 已陪伴
江西市民走过五个年头
过去五年,它如温暖羽翼
在风雨中坚定地守护着我们
为江西无数家庭撑起健康守护伞
如今,“江西卫惠保 2025”
又要和大家见面了!
它依旧是那个贴心的守护者
带着满满诚意再度奔赴而来
就在今天
江西省定制型补充医疗保险
✨江西卫惠保2025✨
正❗式❗上❗线❗
只要您是江西省省直医保 或各地市基本医保 且为✅在保状态的参保人员 或江西省新市民 (包括城镇职工和城乡居民参保人) 都能拥有这份安心 不限年龄、不限户籍 不限职业、不限健康状况 哪怕身患疾病,也绝不拒之门外 ❗均可自愿参保❗ 120元/人/年 享全年最高200万保障
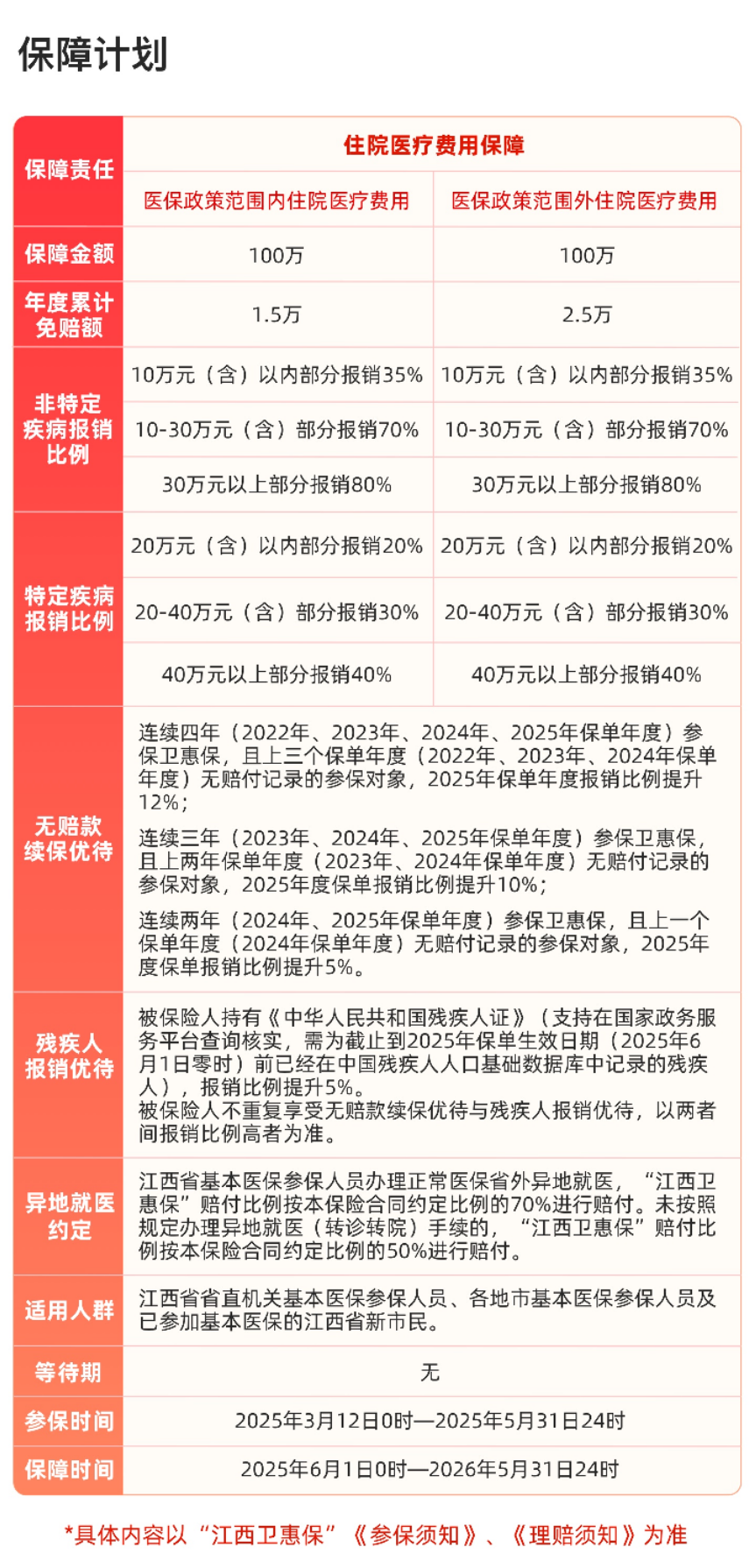
“江西卫惠保2025”,这不仅仅是一款保险产品的更新,更是一份延续了五年的温暖守护的升级。 连续四年参保 “江西卫惠保”,并且上三个保单年度均无赔付记录的参保对象,他们在享受 “江西卫惠保2025” 报销时,比例直接提升12%。 连续三年参保 “江西卫惠保”,上两个保单年度无赔付记录的参保者,在2025年度能享受报销比例提升10%的优待;而连续两年参保,上一个保单年度无赔付记录的参保人,2025年度报销比例提升5%。
“江西卫惠保2025”报销比例再升级!针对非特定疾病,当医保范围内或医保范围外个人负担在10万以内(含)时,报销比例从去年的 30% 提升至 35%。根据既往赔款数据统计,个人负担在10万以内的受益人数占合计受益人数78%。这意味着大部分市民能够享受更高报销比例!
此外!今年"江西卫惠保"还新增了残疾人报销优待5%(与无赔款续保优待不重复享受,以两者间报销比例高者为准),为残疾人患病群体提供最直接有效的住院医疗保障。健康保障的路上,江西卫惠保一个都不落下!
2025年度"江西卫惠保"依然不限年龄、不限户籍、不限职业、不限健康状况。即使患有恶性肿瘤、糖尿病伴有并发症、肝肾疾病、心脑血管疾病、高血压三级等疾病…能保也能赔!
而且!参保2025年度"江西卫惠保"还能免费畅享在线购药、图文问诊、健康资讯、健康档案、健康测评等多项健康增值权益,这可是实实在在的福利!无需额外付费,就能全方位守护您和家人的健康,让健康管理变得轻松又便捷~
政府微信
政府微博
无障碍浏览
